Friday March 2026

হটলাইন

সেবা এবং ধাপ

নং শিরোনাম সেবার ধাপ কার্যকলাপ
  
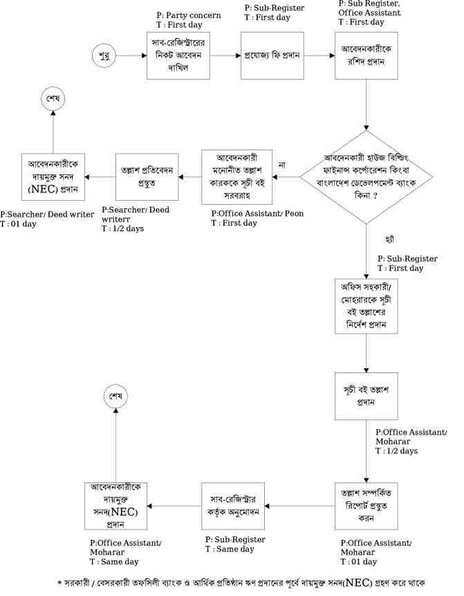
দায়মুক্ত সনদ (NEC) প্রদান দেখুন
নকল (সার্টিফাইড ) কপি প্রদান দেখুন
পরিদর্শন ও সন্ধান দেখুন
দলিল রেজি: প্রসেস ম্যাপ দেখুন
জেলা রেজিষ্ট্রার থেকে উপজেলা সাব রেজি: এর আর্গানোগ্রাম দেখুন
দলিল রেজিষ্ট্রি প্রসেস ম্যাপ দেখুন
দেখছেন ১ থেকে ৬ পর্যন্ত, মোট ৬ এন্ট্রি

এক্সেসিবিলিটি

স্ক্রিন রিডার ডাউনলোড করুন